MOSCOW, Russia, Apr 22, 2026 – C3D Labs, developer of the C3D Toolkit, announced the release of C3D Viewer 4.8.0. The new release features an interactive tool for scene lighting configuration. The user can choose from three predefined lighting scenarios or create a custom one.
The lighting settings panel offers a wide range of options. There is an unlimited number of movable light sources. For each source, its type (directional, spot, floodlight), contribution to different reflection components (ambient, diffuse, specular), and color. This opens up endless possibilities for scene customization.
The Explode tool functionality has been expanded. Now, not only the top-level assembly, but also its subassemblies can be exploded.

There are additional options for the Explode tool for the precise positioning of the components. The explosion begins at the center of the model or selected component. The object filter can now hide small details or, conversely, large elements. The explosion modes include radial, along the axis of symmetry, or perpendicular to it.
The measurement tools have also been updated: now they can handle wireframe geometry. Wireframes consist of vertices, edges, and lines. They are the underlying structures for surfaces or solids.
A new tool controls surface finish symbols and notes so they can be viewed for every component within the assembly.
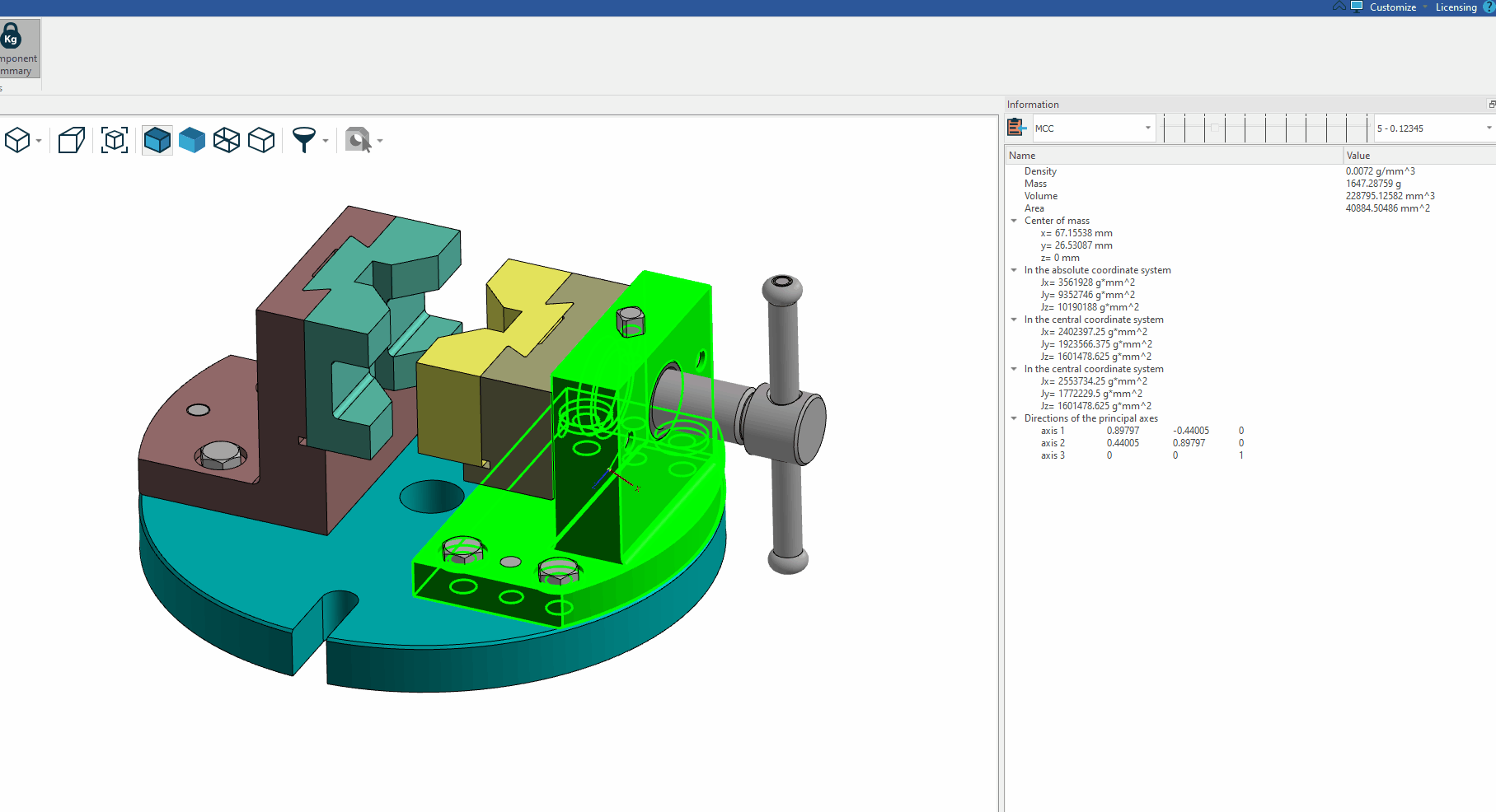
Another new setting is the accuracy (number of decimal places) for the center of mass properties. The accuracy controls the computational performance. This feature is available via the API.
All these updates significantly expand the visualization and analysis capabilities, making it easier to handle lighting, assemblies, measurements, and notes.
For more information about C3D Viewer, visit https://c3dlabs.com/products/c3d-viewer.
About C3D Labs
C3D Labs specializes in the technology-intensive market of software components. The company was founded in 2012 by ASCON Group, a CAD and PLM developer well-known in Russia, who began development of the C3D kernel in 1995.
C3D Labs today provides the C3D Toolkit for engineering software that constructs and edits precise 3D models. As a tool for software developers, C3D Toolkit is the only package to incorporate all four modules critical to CAD — 2D/3D modeling, 2D/3D constraint solving, 3D visualization, and file conversion. For more information, visit https://c3dlabs.com.










